Architecture¶
The layered structure presented is implemented with four different projects.
- GirafAPI
- GirafServices
- GirafRepositories
- GirafEntities
Each of these projects are created to ensure separation of concerns, allowing easier identification of where to add future functionalities. The GirafAPI project handles all aspects of setting up a server for the API to receive and handle requests; this consists mainly of controllers and different settings for running and building the server. The GirafServices contains the business logic and any functionality a controller would need to handle a request, such as hashing. The GirafRepositories project is split into two concerns: one handles communication and setup of the database, and the other access and manipulation of the tables in the database. The last project, GirafEntities, is created to contain all entities and other objects of the API.

The GirafRest solution setup is illustrated in the figure above. The projects are set up such that a layer references all inner layers, meaning the GirafAPI references all other projects, while GirafEntities references none. Using this reference structure enforces the communication of each layer only to go inward. This setup indicates that GirafEntities is the lowest layer and GirafAPI is the highest layer.
There are 11 controllers in the web API which are responsible for handling all requests to the API. The controller uses the DTOs to
define the JSON structure for the objects in the HTTP message body, which in turn
are a subset of the Model classes. To extract information from the database
the controllers uses functionality from services, which use repositories that utilize Entity Framework Core to execute queries to the database.
The controllers also use services to make authentication checks
and other common functionality.
Making a Request¶

This figure shows how a request from the user is translated into a JSON response given the current architecture of the backend.
First, the WeekPlanner will use the generated client-API to make an HTTP request
to the server. On the server the HTTP request is validated with the purpose of
checking whether or not there is a matching URI and HTTP method; if no match is
found the request is redirected to the ErrorController which sends an error
response as JSON back to the WeekPlanner application to notify the user of this error.
If there is a match, the relevant method is called, which uses the information in the HTTP body and header to produce a JSON response, which depending on the request might be a success or error.
To see which method is called, consider the request
GET http://web.giraf.cs.aau.dk:5000/v1/Pictogram/2/image.
All controller classes are in the folder ⋯/GirafRest/Controllers/, and in
this case the request is route to the PictogramController, because /v1/Pictogram
matches its Route attribute:
This controller contains the method
whose attribute matches the GET verb and the last part of the URI, /2/image.
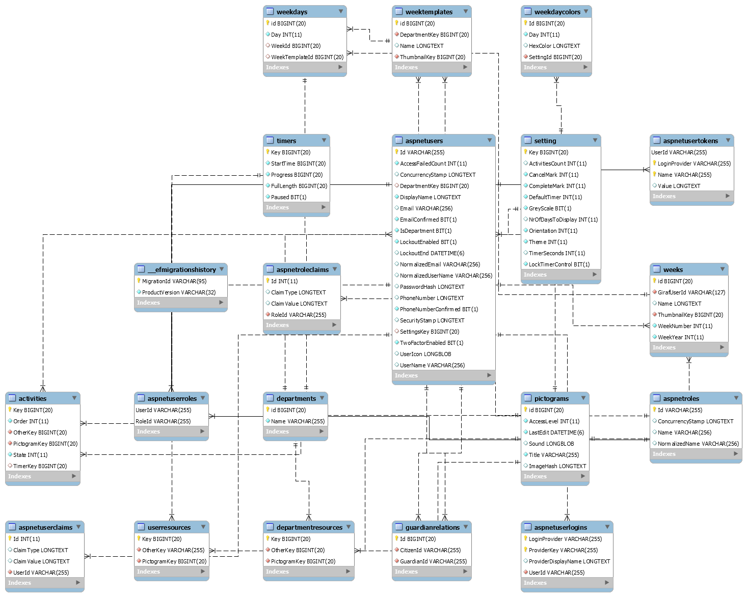
The Database¶

As the figure illustrates, we use the ASP.NET Identity membership system to manage
Users. Each user with the citizen role, has a relation to a Settings
entity which defines configurations specific to a User which can be set in
the WeekPlanner application. Furthermore a User has a reference to private
Pictograms through the UserResources which is the pivot table for describing
a many-to-many relationship between Users and Pictograms.
A User is also part of a Department and has a list of weekschedules
which is modelled with the Weeks entity. A Week has a reference to up
to seven Weekdays where each day contains an Activity which has a reference
to a Pictogram, an order, and a state. An Activity is thus a Pictogram
that is related to a specific WeekDay in a Week and has an order which
indicates the index of the Activity in the Week and a state which for
instance can take the values "checked" and "current".
A WeekTemplate is a generic form of Week, but unlike Week, the
entity does not have a year and week-number and instead of belonging to a User
it belongs to a Department.
Departments like Users can also own Pictograms which is modelled
through the DepartmentResources entity.